The following article appears in the December 2001 issue of Collie Expressions and is Copyright © 2001 by Collie Expressions, LTD. All Rights Reserved. Collie Expressions is published by Nancy McDonald, Manassas Virginia. Reproduced with permission.
Small Kennel, Big Success
A LOOK AT LOCHLAREN
Once upon a time, big breeders ruled the Collie world. They entered more dogs in a single show than you may have in your entire kennel. They employed full-time managers who often had staffs of their own. Their resources let them pursue their personal vision of what a Collie should be, and they were able to create families of dogs that consistently brought that vision to life. Consider the advertising slogan of the ToKalon Kennels: "
The Purest Water is at the Well." It was partly the power of NUMBERS that helped Elisabeth Browning purify her strain and achieve a look that made her Collies distinctive from the rest.That was back in another century. Our world has changed. We now have less land and less free time, and many of us have less income than those who produced our breed's foundation families. The big breeders of the past could house eighty Collies or more. We may keep eight or even less. The big breeders could whelp twenty litters a year and grow out a pup from each, until they had made their final choice of the four or five who would go on to contribute to their kennel. We, on the other hand, may spend months planning for our single annual litter, and choose one pick. The big breeders could take risks. We have to watch our step. But some of today's fanciers have still been able to do what Mrs. Browning did: pursue a personal vision of what a Collie should be, and create a family of dogs that consistently brings that vision to life.
Look at Lochlaren.
Collie Expressions recently interviewed Barbara Cleek, and her answers to our questions prove that even when working with limited numbers, a modern breeder can reach heights.
CE: How did you get started in Collies?
BC: I bought my first Collie in 1965. Somehow I got hold of a Dog World magazine which had an article written by Pat Shryock (Starkweather) about eye color in Collies, and how the dark eyes were preferable. Armed with this important information, I called a breeder that advertised a litter of puppies in our local paper. Somewhere in the conversation I threw out my tiny bit of knowledge I had about purebred Collies and asked, "What about their eyes?"? A half hour later, I was still reeling with an overload of information, similar to the child that asks the parent, "Where do I come from?" The owner of the litter knew ALL about the Collie eye problem, and then some!!! Oh well, it didn't deter me. When I saw the pups, I picked out the one with the huge shawl collar: a good beginning!
|
Lochlaren's foundation bitch, Am/Can CH. Lick
Creek's Candle-d-lite Barbara Cleek: I saw how Dorotha Sturm had created a definite family using inbreeding and careful selection to keep the virtues she valued the most.... |
| AM/CAN CH. LICK CREEK'S CANDLE-D-LITE | Lick Creek's Lamplighter | CH. LUNETTE'S TOP SERGEANT | CH. PARADER'S BOLD VENTURE |
| Merrie Oak's Paradette | |||
| CH. LICK CREEK'S DEBONETTE | CH. LUNETTE'S TOP SERGEANT | ||
| Lick Creek's Sweet Mischief | |||
| Lick Creek's Majorette | CH. LUNETTE'S TOP SERGEANT | CH. PARADER'S BOLD VENTURE | |
| Merrie Oak's Paradette | |||
| CH. LICK CREEK'S ALMOST ANGEL | CH. LUNETTE'S TOP SERGEANT | ||
| Lick Creek's Sweet Mischief |
CE: What inspired you to commit a serious effort to being a Collie breeder, and when?
BC: In my previous life as Barbara McLaren (hence Lochlaren), about 1966 or '67, I had entered a show in Missoula, Montana. Ada Shirley was the judge, and after taking my first blue ribbon in the novice dog class with the above dog, I asked her to critique him. I remember it well. She examined his head, making comments such as: "a lovely head, but we do like to see a bit more muzzle, and this area between the eyes should be a bit cleaner, not so much between the eyes, and the skull you would like to see a bit flatter and on a parallel plane with the muzzle," all this with such sweetness and concern about my dog, I left thinking he was still the best dog in the world, but I definitely got the point about his show prospects.... I was hooked!
My first two show Collies were Parader. One was a daughter of CH. Parader's P.Z. Pawnee, and the other was a CH. Parader's Sable Soldier daughter I bought directly from Steve Field. The first bitch had an all-male litter when bred to CH. Parader's Reflection, and then developed cancer and had to be spayed. The second only produced two live puppies when bred to CH. Lick Creek's Pizzazz, and was also spayed.
CE: Who were your original mentors?
BC: One of the most powerful influences on my start as a breeder was geography. Collie clubs were hundreds of miles away, and my closest Collie friends were halfway across the country (my file cabinets are still full of "snail mail" correspondence). We had an active all breed club in Missoula, but the two Collie breeders moved out of state shortly after we joined, and for years my dog show buddy was a terrier breeder. We traveled the show circuits and helped an all breed handler in exchange for handling our dogs. I got a great education on all dogs, and most of the time, we stayed through Best in Show. Even though Collies have always been my first love, I developed an appreciation of all breeds, and a good background in soundness, movement, and beauty of type.
Mrs. Dorotha Sturm (Lick Creek) took me under her wing for several years. She was always generous with her help and encouragement. From her I learned to appreciate the sweetness and uniqueness of the Collie expression, and I also saw how she had created a definite family using inbreeding and careful selection to keep the virtues she valued the most.
I started my partnership with Don Bickford (Roydon Shelties) in the early '70s, and we still mentor each other!
CE: In which areas do you think your Collies excel? In other words, what distinguishes a Lochlaren Collie?
BC: I believe it is expression and elegance. I definitely like a look, a combination created mostly by eye, but also length of head, ear placement, and neck carriage, and looking back through generations of pictures, I see it coming down. I also love an elegant Collie, with four sound legs under him/her and that look of superiority.
CE: Who was your foundation Collie, who bred her, and in what year?
BC: In 1968, Dorotha Sturm offered me a co-ownership on the lovely (Am/Can CH.) Lick Creek's Candle-d-lite. "Dede" had been whelped on April 3, 1967. Her two granddams were litter sisters, and they were both bred back to their sire, CH. Lunette's Top Sergeant, to produce Dede's parents. Dorotha offered Candle-d-lite to me with the condition I show her to her championship. She would take her back for a litter, and then Dede would be mine. That spring, Dede quickly garnered 12 points and her Canadian championship. I went back to the 1969 CCA in Minnesota and watched in thrilled disbelief as her son, the soon-to-be CH. Lick Creek's Trademark, walked off with WD from the puppy classes.
I sent Dede back to Dorotha that fall, and she completed her American Championship at the Cleveland Collie Club. Dorotha bred Candle-d-lite to her young male, the future Am/Can CH. Lick Creek's Riffraff. When her four pups were a few weeks old, Dede died of kidney failure. I was devastated, but Dorotha let me take the pick puppy, and she became my first homebred champion, the tri bitch Am/Can CH. Lochlaren's Devil-d-lite.
Candle-d-lite only produced six live puppies in her lifetime, but the two shown, CH. Trademark and CH. Devil-d-lite, both were lovely representatives of the breed excelling in expression and elegance.
Am/Can CH. Lochlaren's Devil-d-lite |
Can CH. Lochlaren's Cool Hand Luke |
Devil produced well for us with point winners and a specialty winner coming from her litter by CH. Lick Creek's Pizzazz. For a wedding gift in 1973, Dorotha Sturm gave Will and me a stud service on her 1973 CCA Best Puppy CH. Lick Creek's Bluebeard for our Devil daughter, 1972 CCA sweeps finalist Lochlaren's Lyra. From this union came Can CH. Lochlaren's Cool Hand Luke, another strikingly elegant dog. His premature death while with a handler was again a blow.
In the '70s, CH. Tartanside The Gladiator, ROM came on the scene, producing beautiful puppies and stamping them with an exquisite expression. We jumped at the chance when Judy Klosterman offered us the Gladiator descendant (CH.) Briarhill Clairvoyant ("Clara"). We had met Judy several years before through a mutual friend from my hometown, Nancy McCue. Judy had sent (CH.) Briarhill The Wizard for us to show, and he finished fairly easily. As for Clara, she was whelped in June of 1977 and came to us with a specialty major won as a puppy. She was a double Gladiator granddaughter and a CH. Lick Creek's Pizzazz great-granddaughter. She was out of Judy's top-winning CH. Briarhill Solo, and was sired by Solo's half-brother CH. Hi Vu The Intruder. Clara was quite a handful, as several friends can attest after trying to show her. She didn't do a thing in the show ring that first year other than cause a lot of laughs, so we sent her back to Judy so she could have her promised litter from her. Judy sent her to CH. Asil's Who's Who after seeing some of his offspring, and had a litter of mostly sable merle males. Clara came back to us somewhat matured and actually finished with four majors rather quickly! With Judy's encouragement, we sent her back again to CH. Asil's Who's Who, and from there came the second of six generations of Champion bitches for us.
All of our Collies come through CH. Briarhill Clairvoyant. When Clara was bred to CH. Asil's Who's Who, we got lovely expressions, as well as great balance with elegance, and his pedigree tied in nicely since he was a Gladiator grandson. We kept three bitches from this litter: the best-known CH. Lochlaren's Monkishines (RWB 1985 CCA, multiple specialty BOB winner), who went down to the wire with CH. Starr's Blue Jeans at the 1986 National before Award of Merits were presented; CH. Lochlaren's Look At Me (class winner at the '86 National), and Lochlaren's Ramona Quimby, a striking blue-eyed blonde!
|
From left to right: CH. Lochlaren's Look At Me, CH. Lochlaren's Monkishines, and Lochlaren's Ramona Quimby |
|
CH. Lochlaren's Look At Me in a ringside shot from the 1986 CCA National |
Lochlaren Up 'N Comin' |
CH. Lochlaren's Look At Me was bred to CH. Amberlyn's Up 'N At 'Em, who was also a Gladiator grandson, with strong Parader on his dam's side. He was producing sound balanced pups with good bone, good coat, and good eye. (His most famous son was CH. Amberlyn's Bright Tribute.)
From this breeding of Look At Me to Up 'N At 'Em came Lochlaren Up 'N Comin', the sire of both our group winner Lochlaren's You'll Love Lucy and CH. Lochlaren's Jenny Jones. Jenny Jones in turn produced Can CH. Lochlaren's Broadway Baby, the dam of two champions: CH. Lochlaren Rosslane Ragtime and CH. Rosslane Lochlaren Iceman. Up 'N Comin's show career was stopped due to a foot injury, but he spent years touring the country with Ted and Beverly Paul, promoting Ted's book The Christmas Collie.
|
CH. Amberlyn's Give Me Your Answer was also one of the offspring of Look At Me and Up 'N At 'Em. The choice of a mate for her was CH. Countryview Motion Picture. He was just in the right place at the right time on his way to Japan. I fell in love with him instantly. He was beautifully elegant, with great head detail, balance, and flowing side movement. The result of the breeding was CH. Lochlaren's Theme Song. |
CH. Amberlyn's Give Me Your Answer |
|
For the next step, Theme Song was bred to CH. Aurealis Silverscreen. I loved this dog when I saw him as an eight-month-old pup. He was beautifully balanced, and had wonderful dark eyes and a clear blue color... an outstanding dog. Theme Song was three weeks in whelp to him when we went to the 1991 CCA. She took Best Bred By Exhibitor, and Silverscreen took BOB. We had high expectations for this litter. |
CH. Lochlaren's Theme Song |
CH. Lochlaren's Funny Girl |
CH. Lochlaren You Light Up My Life |
We weren't disappointed. This breeding produced Debbie Falk's lovely sable bitch, CH. Lochlaren's Lyric O'Aurealis; our elegant blue, CH. Lochlaren's Funny Girl; and the group-winning CH. Lochlaren's Smokescreen. Funny Girl continued the line as the dam of CH. Lochlaren's Dream Catcher and CH. Lochlaren's Out Of The Blue, as well as our multiple BOV and group-placing Lochlaren's Much Ado About Me. Smokescreen produced champions for Kathy Vineyard.
Theme Song was also bred to CH. Gem's The Omen. I loved the fact that he was a Critic's Choice son, and his dam, CH. Starr's Black Jeans, tied in so well with the Countryview side. He had a lovely face, muzzle, and eye, and was very coaty. This produced the two-time specialty winner CH. Lochlaren's Lighten Up, the specialty-winning Lochlaren's Spirit of the Gem, NA, NAJ, CGC, BPDX , VCX, CC, and CH. Lochlaren's You Light Up My Life, our lovely headed, sound moving tri bitch.
Lochlaren's Mandy's Melody |
Theme Song had an additional litter sired by her
grandson, CH. Aurealis Bronze Legend (Tartanside Preview, ROM x
CH. Lochlaren's Lyric O'Aurealis). This breeding only produced
three pups, two of them being the sweeps-winning bitch Lochlaren's
Mandy's Melody (pointed) and Lochlaren's Bounty
Hunter (with 10 points, including a 5-point specialty major),
who we are currently showing. "Hunter" is a lovely-headed dog with
elegance and style but has been slow to mature in coat. |
"Sarah" (CH. Lochlaren's You Light Up My Life) was bred to CH. Marko's Legal Tender. We chose "Cash" for her first litter since he went directly back to Motion Picture through a Silverscreen daughter, plus I was hoping the outcross to the Marko line would double up on great coats and good bodies. Cash had lovely head detail and complemented Sarah very well type-wise. Unhappily, there were only two surviving puppies, but one of them was CH. Marko's Lochlaren Encore, who has certainly made himself known in groups and specialties all over the country, again this year being the Number 3 Collie as of July 2001.
For her second litter, Sarah was bred to Tartanside Preview, ROM. At the time we sent her to John Buddie, I was intrigued by Preview's progeny, having seen his smooth daughter go WB and (CH.) Twin City's The Great Divide take BOW at the Columbus National, with Theme Song's grandson (CH.) Aurealis Bronze Legend going 2nd to The Great Divide. I told John, though, to breed her to whomever he felt would be best. He bred her to Preview. I was thrilled with the results. Again, lovely faces, plus style to burn. We sold a four-month-old puppy to Nanae Takenoshita in Japan (who had also purchased Motion Picture). They named him "Chance" because they did not often invest in such a young puppy. He did well for them, taking BOB at the 1998 Japanese National Specialty! He is Japanese Grand CH. Lochlaren's Barclay's Chance . In addition, Shirley Boniface finished CH. Lochlaren's Anticipation , who will be coming back to Lochlaren temporarily. There is also Lochlaren's Marleste Smiles, who we are currently showing.
Lochlaren Marleste Smiles
Lochlaren Marleste Smiles has now given us the next generation. When bred to CH. Marko's Direct-M-Pact (a Legal Tender son), she produced Marleste Lochlaren Laughter, now in the ring. Laughter again has the expression and soundness I love.
Marleste Lochlaren Laughter
Smiles has also whelped another litter, this time sired by CH. Countryview Secret Service. This breeding produced Lochlaren Rosebank Secret, who I co-own with Tim Bauder. He showed her to three large Midwest specialty sweeps wins this spring. We have great hopes for her.
CE: Where do you see your family of Collies in the future?
BC: Currently, well over half (five) of our producing dogs are the offspring of CH. Countryview Secret Service, who I so very fortunately was able to lease from Danny Cardoza and Pam Durazzano. His sweet expression reminds me very much of CH. Briarhill Clairvoyant. That, along with his lovely profile, full muzzle, easy movement, and wonderful temperament, has been a great asset to us. This dog is again a product of full sisters bred to the same male (CH. Sealore's Grand Applause), and the offspring then bred together, just like our foundation bitch CH. Candle-d-lite. I have loved the results of the breedings we have had from Tartanside and Countryview, and hope to continue with linebreeding. I have always been a proponent of linebreeding; even our "outs" were very much family, at least on one side. I don't have or desire the number of dogs I think it would take to have a successful outcross program.
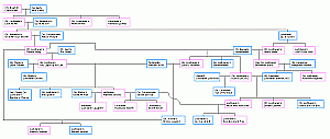
Lochlaren's Much Ado About Me
| Lochlaren's Much Ado About Me (Whelped 2/16/95) | CH. ROSSLANE LOCHLAREN ICEMAN, HIC, HTC | CH. KANEBRIAR KEEPSAKE PIONEER | CH. KANEBRIAR PATRIOT | Keepsake Changing Times |
| CH. KANEBRIAR PRIME AIRILY | ||||
| CH. KEEPSAKE WHEN YOU CARE ENUF | CH. KEEPSAKE ONCE ISN'T ENUF | |||
| CH. KEEPSAKE MINISTER'S DAUGHTER | ||||
| CAN CH. LOCHLAREN BROADWAY BABY | CH. AUREALIS SILVERSCREEN | CH. COUNTRYVIEW MOTION PICTURE | ||
| Aurealis Affectionately | ||||
| CH. LOCHLAREN'S JENNY JONES | Lochlaren Up 'N Comin' | |||
| Mo's Lace Emily | ||||
| CH. LOCHLAREN'S FUNNY GIRL, HIC | CH. AUREALIS SILVERSCREEN | CH. COUNTRYVIEW MOTION PICTURE | CH. TARTANSIDE APPARENTLY | |
| Starr's Dark Crystal | ||||
| Aurealis Affectionately | AM/CAN CH. AUREALIS SKYLARKING | |||
| CH. AUREALIS CRYSTAL CHIMES | ||||
| CH. LOCHLAREN'S THEME SONG | CH. COUNTRYVIEW MOTION PICTURE | CH. TARTANSIDE APPARENTLY | ||
| Starr's Dark Crystal | ||||
| CH. AMBERLYN GIVE ME YOUR ANSWER | CH. AMBERLYN UP 'N AT 'EM | |||
|
CH. LOCHLAREN'S LOOK AT ME (out of CH. BRIARHILL CLAIRVOYANT) |
CE: How has your "eye" evolved since your first good one?
BC: CH. Lick Creek's Candle-d-lite (finished 1969) was a Collie that would be competitive today, and if I close my eyes I can still see her lovely outline and expression. Even though I have been a bookkeeper for over 30 years, I am not a detail person. This has also influenced my eye for a Collie. The Collie has to "fill my eye." This may be an overused statement, but it is no less true. When I see an ideal Collie, I see the whole dog, and he/she is balanced; that is, "no part of the Collie ever seems to be out of proportion to any other part." That's my favorite quote in the Standard! The balance, arch of neck, length of back, legs, and the unique, beautiful expression to me is the Collie. I love to find exciting dogs, especially when looking for a stud, who have outstanding balance and elegance, even though they may lack some ideal detail. I can overlook a less-than-perfect skull if the expression melts; and closeness in the rear if the reach and drive and balance are there. This has influenced our look greatly, and when puppy picking, I have to consciously make myself look at details. But truth be known, I still come to my final conclusions watching the puppies run, play, and pose, where I can see the whole dog.
Japanese Grand CH. Lochlaren's Barclay's Chance |
Lochlaren Rosebank Secret |
CE: What do you see as your strengths as a breeder?
BC: Patience. Our Collies are generally slow to mature. You Light Up My Life was the youngest bitch we finished; she was two years old. Her brother finished at a year-and-a-half. Our dogs are usually between three and five when they finish. The main reason for this is that we tend to appreciate the qualities of great older dogs (clean, smooth heads, good reach and drive, the body development and tone that only come with maturity), and I have picked lines that excel in this. We have never campaigned a Champion, but we have had multiple group placements, including firsts, owner-handled from the classes.
CE: What areas are you striving to improve?
BC: I am a face-on person when it comes to a Collie. No matter how perfect the profile is from ringside, I have to see the dog's expression face on before I will be satisfied. I pick first for the eye and expression, and since they have always been my high priority when it comes to head qualities, I would like to get a more consistently good profile.
CE: What methods or mental tools have you used to overcome discouragement?
BC: Like all breeders, we have had many roadblocks, but I haven't become discouraged or wanted to quit. First, I think because I have been able to keep my priorities straight. Raising Collies is fun and rewarding, but we have elected to keep it a hobby; therefore, I try NOT to take it too seriously. This has really come home to most of us this past September. Life is precious, our Lord, family, and friends are most important, and the ability to have this fun hobby is to be appreciated as just that... a fun hobby.
Secondly, we have used co-ownerships extensively, and that has been a very large blessing for me, as it has afforded great friendships. I have co-owned dogs with well-known breeders, novices, and of course my partner for almost 30 years, Don Bickford. We have only had a couple of negative "doggy" relationships in over 30 years, so I go into any new co-ownership sure it will be a positive experience. This has really helped us to promote our dogs, when financially we could not have shown them all. I think another reason we have been successful dealing with co-owners is that if a problem comes up, I try to be flexible and not hang on too tightly. I ask myself, "What difference will this make in 5 or 10 years?" And looking back, usually not much.
CE: What are the driving forces and unmet goals that compel you to continue?
BC: Easy—the perfect Collie is somewhere in the future!